Gouvernement
Politique de réservation des salles de réunion du Centre d'apprentissage Inspire
Date de publication:
le 25 Juin 2025
L’utilisation des salles de réunion du centre d’apprentissage Inspire est régie par la présente politique. Le centre d’apprentissage Inspire est un bien communautaire et nous demandons donc à tous les utilisateurs de :
- Respecter les politiques et s’y conformer;
- Signaler tout abus ou dommage;
- Proposer des pistes d’amélioration.
L’utilisation des salles de réunion du centre d’apprentissage Inspire est actuellement gratuite.
Qui peut utiliser les salles de réunion du centre d’apprentissage Inspire?
- Les salles de réunion peuvent être utilisées par des particuliers, des groupes ou des organisations commerciales.
- Le comité de gestion du centre d’apprentissage Inspire ou son représentant désigné a toute latitude pour déterminer quels groupes se verront refuser l’utilisation d’une salle de réunion ou quelles utilisations seront interdites sur la base de la présente politique.
Priorité aux salles de réunion
- Les demandes seront examinées par ordre d’arrivée via le système de réservation en ligne du centre d’apprentissage Inspire (CAI).
- Afin de garantir une utilisation équitable des salles de réunion, le centre d’apprentissage Inspire se réserve le droit de limiter l’utilisation à cinq (5) réunions par mois et par entité enregistrée (personne ou groupe).
- Le centre d’apprentissage Inspire se réserve le droit de limiter les réservations pendant les périodes où le bâtiment est utilisé pour des événements spéciaux ou d’autres besoins jugés appropriés.
Réservation des salles de réunion
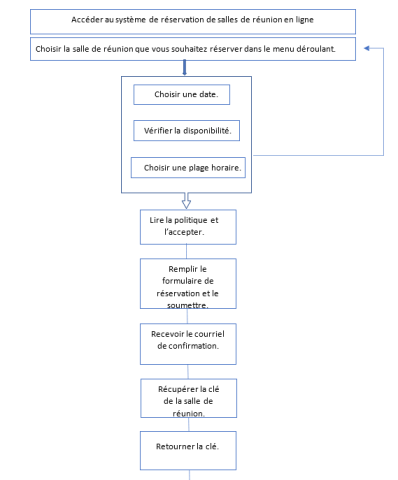
- Les demandes d’utilisation de la salle de réunion peuvent être faites uniquement en ligne.
- Rendez-vous à https://peilibrary.libcal.com/
Lignes directrices pour les réservations
- Les demandes de réservation peuvent être soumises au maximum 8 semaines à l’avance et au minimum 2 jours ouvrables à l’avance en utilisant le système de réservation en ligne.
- Les demandes de réservation en ligne sont modérées et vous serez contacté dans un délai d’un jour ouvrable à compter de la date de votre demande par courrier électronique pour confirmer ou refuser la réservation.
- Vous devez recevoir le courriel de confirmation avant que la réservation ne soit vérifiée.
- Le comité de gestion du CAI peut annuler l’utilisation d’une salle de réunion sans préavis en raison de circonstances imprévues (conditions météorologiques ou autres actes de la nature ou actes indépendants de la volonté du CAI).
Groupes ou activités interdits
- Les locaux du CAI ne peuvent être utilisés à des fins de campagne politique.
- Les salles de réunion du CAI ne peuvent être utilisées pour des activités incompatibles avec l’environnement de la bibliothèque ou gênant le fonctionnement du bâtiment ou de ses locataires.
- Il est interdit de solliciter ou de vendre des produits ou des services, de percevoir des droits d’entrée ou d’inscription et/ou de solliciter des dons autres que ceux approuvés par le comité de gestion du CAI.
- Les organisations commerciales (entreprises) qui font la promotion de produits ou de services à vendre ne peuvent pas utiliser l’espace de réunion du CAI. Sont également exclus les événements informatifs ou éducatifs liés aux activités commerciales de l’utilisateur. Par exemple, les locaux ne sont pas disponibles pour les séminaires d’investissement et de planification de la retraite parrainés par des entreprises privées.
- Les opérations de vente au détail ou de vente de toute nature ne sont pas autorisées.
- Les conférences de presse ne sont pas autorisées sans l’accord préalable du comité de gestion du CAI.
- Les réservations peuvent être refusées pour les réunions susceptibles de perturber le fonctionnement normal du CAI ou de la bibliothèque, de nuire à la sécurité du personnel et des usagers ou de violer la politique de comportement du CAI.
- Si un groupe ou un utilisateur contrevient à l’une des lignes directrices du présent document, il peut se voir refuser l’utilisation des salles de réunion à l’avenir.
Procédure de réservation

Clé de la salle de réunion
- Une pièce d’identité avec photo sera exigée pour obtenir la clé de la salle de réunion.
- Si votre réservation a lieu pendant les heures d’ouverture de la bibliothèque (veuillez vérifier les heures d’ouverture), les clés de la salle de réunion peuvent être récupérées le jour même de la réservation de la salle de réunion. Veuillez prévoir un délai supplémentaire pour récupérer la clé avant l’heure de la réunion.
- Si la réservation a lieu en dehors des heures d’ouverture de la bibliothèque, vous devez récupérer la clé de la salle de réunion un jour ouvrable avant la réservation. Par exemple, si la réservation de la salle de réunion a lieu un lundi (la bibliothèque est fermée le lundi), vous devez récupérer la clé de la salle de réunion le jour ouvrable précédent, c’est-à-dire le dimanche, pendant les heures d’ouverture normales.
- Une fois la réunion terminée, la clé de la salle de réunion doit être rapportée au bureau principal de la bibliothèque OU déposée dans la chute à livres après avoir quitté le bâtiment.
- Si les clés de la salle de réunion ne sont pas rendues, la personne ou le groupe d’utilisateurs recevra une facture de 25 dollars par clé, et la personne ou le groupe d’utilisateurs ne pourra plus effectuer de réservations à l’avenir. Une fois les frais payés, l’accès sera rétabli.
Règles d’utilisation
- Les utilisateurs âgés de moins de 16 ans doivent avoir un parent ou un tuteur désigné comme personne-ressource lors de la réservation. Le tuteur ou le parent doit être la personne qui récupère la clé de la salle de réunion.
- Les groupes ou les utilisateurs qui utilisent les salles de réunion sont tenus de laisser la salle dans le même état que celui dans lequel ils l’ont trouvée.
- La plage horaire réservée pour la salle de réunion doit inclure le temps nécessaire à l’installation de la salle et à sa remise en ordre à la fin de la réunion.
- La personne qui effectue la réservation ainsi que les membres du groupe seront tenus responsables de tous les dommages pouvant résulter de l’utilisation des installations. L’autorisation d’utiliser les salles de réunion peut être refusée aux groupes dont les membres ou les invités endommagent la salle.
- Les personnes qui perturbent les réunions seront priées de quitter les lieux.
- Le groupe est responsable de l’installation et du rangement de la salle. Aucun mobilier ou équipement supplémentaire, autre que ceux déjà disponibles dans les salles de réunion, ne sera fourni, à moins que des dispositions n’aient été prises au préalable. Veuillez consulter la « Liste d’équipement » en ligne pour chaque salle de réunion.
- Le groupe doit remettre la salle dans l’état où il l’a trouvée au début de la réunion.
- Le personnel effectuera une visite après chaque réunion pour vérifier que les salles, les installations et l’équipement sont laissés en bon état.
- Il incombe à chaque groupe de veiller à ce que le nombre de participants à sa réunion ne dépasse pas le taux d’occupation maximal de la salle de réunion fixé par le commissaire aux incendies (voir les détails de la salle de réunion dans la réservation en ligne).
- Des rafraîchissements légers et de la nourriture peuvent être servis, mais les groupes ne peuvent pas préparer de nourriture sur la propriété du bâtiment. Les groupes sont responsables du nettoyage. Tous les aliments et boissons ainsi que leurs emballages doivent être retirés de la salle de réunion après la période de réservation.
- Les activités qui se déroulent dans les salles du CAI doivent se limiter à l’espace réservé et ne pas se répandre dans d’autres zones du CAI.
- Des frais de 100 $ seront appliqués à la personne ou au groupe responsable si la salle de réunion n’est pas nettoyée et organisée conformément aux lignes directrices, et l’utilisation future sera interdite jusqu’à ce que le paiement soit reçu.
- L’autorisation d’utiliser une salle de réunion du CAI ne constitue pas une approbation par le comité de gestion du CAI ou les utilisateurs de leurs positions et/ou croyances. Si un groupe ou un utilisateur représente ou annonce à ses membres ou au public que le CAI soutient ses positions et/ou ses croyances, ce groupe ou cet utilisateur se verra refuser l’utilisation future de toute salle de réunion.
- Dans la mesure permise par la loi, l’utilisateur indemnise et dégage de toute responsabilité le CAI et son comité de gestion contre toute réclamation ou demande concernant des dommages corporels (y compris le décès), des dommages matériels, des nuisances ou d’autres pertes ou dommages de quelque nature que ce soit résultant ou supposés résulter de, ou liés de quelque manière que ce soit à l’utilisation ou à l’occupation par les utilisateurs des locaux de réunion du CAI, y compris, mais sans s’y limiter, la salle réservée par la présente, l’accès, les aires de stationnement, les trottoirs et les parties communes (ci-après les « lieux »), y compris les questions, réclamations ou demandes causées par des actes de négligence du comité de gestion du CAI, de ses agents, de ses préposés ou de ses employés, ou résultant de tels actes. S’il s’avère nécessaire pour le comité de gestion du CAI de se défendre contre toute réclamation ou action intentée contre lui et visant à imposer une telle responsabilité, l’utilisateur paiera tous les frais et les honoraires raisonnables d’avocat encourus par le comité de gestion du CAI dans le cadre de sa défense de la procédure ou de la réclamation.